Saturday, 22 December 2018
2018 - The Corona Bowl
Title says it all - Hall of fame commissioner Stubbs and esteemed Co-host Chris Leach look back at the enigmatic semi finals, while taking a pit stop at the award nominees, and finally previewing the 10th Corona Bowl.
Thursday, 20 December 2018
The Final - Last Chance for Stats!
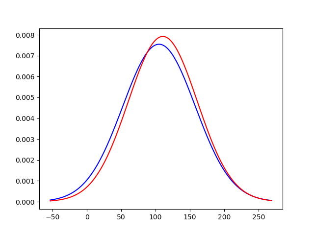
Despite my tardiness last week I stand by my podcast prediction, it will be Tom's Tyrants taking the victory... Well unless the 9/20 roll comes up for Ollie! So really we're still all over the place. But either way here are the numbers!
Tom's Tyrants is predicted to beat Burdettinators in 55.62% of games. Now an important note here is that this is based on a 3% drop off in weighting for each week that passes i.e. week 10 is now valued at 85% whereas week 1 is valued at a measly 55% of it's original value. If we increase the weighting drop off we do see a bit of a shift in the numbers.
Before we get to that, here's a pretty chart for Chris!
![]() |
| Burdettinators in Blue vs Tom's Tyrants in Red |
| Player | Average Points | Standard Deviation | Team |
| Baker Mayfield | 16.31 | 4.69 | Tom's Tyrants |
| Chris Herndon | 4.95 | 3.40 | Tom's Tyrants |
| Damien Williams | 9.11 | 9.04 | Tom's Tyrants |
| Dante Pettis | 11.06 | 7.12 | Tom's Tyrants |
| Davante Adams | 14.72 | 4.15 | Tom's Tyrants |
| Emmanuel Sanders | 10.21 | 6.17 | Tom's Tyrants |
| James Conner | 17.63 | 9.59 | Tom's Tyrants |
| Kenny Golladay | 9.17 | 5.39 | Tom's Tyrants |
| Mark Ingram | 10.53 | 7.47 | Tom's Tyrants |
| Melvin Gordon | 20.63 | 5.17 | Tom's Tyrants |
| Miami Dolphins | 7.86 | 6.91 | Tom's Tyrants |
| Nick Chubb | 12.35 | 9.71 | Tom's Tyrants |
| Philip Rivers | 19.32 | 4.02 | Tom's Tyrants |
| Phillip Lindsay | 13.31 | 6.83 | Tom's Tyrants |
| New England Patriots | 7.85 | 5.30 | Tom's Tyrants |
| Alshon Jeffery | 8.91 | 6.17 | Burdettinators |
| Atlanta Falcons | 4.97 | 5.51 | Burdettinators |
| Christian McCaffrey | 19.07 | 8.64 | Burdettinators |
| Deshaun Watson | 19.52 | 7.97 | Burdettinators |
| Ian Thomas | 3.09 | 2.28 | Burdettinators |
| Jacksonville Jaguars | 6.95 | 4.77 | Burdettinators |
| Jameis Winston | 16.71 | 8.23 | Burdettinators |
| Mason Crosby | 8.55 | 4.53 | Burdettinators |
| Mike Williams | 9.95 | 7.62 | Burdettinators |
| Robby Anderson | 7.33 | 7.03 | Burdettinators |
| Saquon Barkley | 18.67 | 7.80 | Burdettinators |
| Stefon Diggs | 11.16 | 6.93 | Burdettinators |
| Tarik Cohen | 11.02 | 6.89 | Burdettinators |
| Tennessee Titans | 6.85 | 4.94 | Burdettinators |
| Trey Burton | 6.49 | 5.29 | Burdettinators |
The below graph is based on a 6% drop off in weighting per game but Tom's consistency somehow manages to counterbalance the Burdettinator's meteoric route to the playoffs. Tom's Tyrants are still projected to win at 53.796%! It narrows the gap but Tom's still the one to beat.
![]() |
| As above |
Saturday, 15 December 2018
2018 Power Rankings: Week 15
2018 Power Rankings: Week 15
It’s playoffs time! We were all waiting for it and now a
whole third of us get to take part! The playoff race has already been a
rollercoaster, with Coaches Burdett and Merritt providing the ups and downs
respectively, think how good the fight for Corona Bowl X will be. Right, back
to the rankings, we are going to be doing things a little differently and 8
teams have now been officially eliminated, so there is only really any point in
rankings 4 teams. What to do with the rest however…? Comparison to the Week 1
rankings of course! See how (not) well I did, I imagine it was pretty (far
from) spot on. Let’s find out…
The Fallen
12. Patistan (2-12-0) – Down 8
Yeah, not a great start for me and not a great finish for
Patistan. They nearly avoided the dreaded 2-12 season, but ADRZ crushed their
hopes late Monday night. I liked this team but, the risky picks of Gronk and
McCoy never paid off for them, I have no doubt that Coach Allen will learn from
his risky strategy and come back stronger next season.
11. Gridiron Gang (3-11-0) – Down 9
Sheesh… my predictions get worse. Good news, mathematically
they can’t get worse than this, although I could tie it. Better news, Gridiron
Gang made it to 3-11, breaking the barrier to not join the history books… for
the wrong reasons. They never truly recovered from early season injuries, whilst
Howard and Miller underwhelmed. The trade for Gostkowski arguably landed them
their most reliable player through the season.
10. Step Brothers (6-8-0) – Down 4
Wow, when they got their Week 1 ranking, this outfit still
went by Southampton Narwhals, how times change. Whilst my ranking was too high,
my analysis was roughly right, they were led by Zeke and Luck but the team was
ultimately flawed by depth issues. Some peculiar pickups throughout the season
led to some blank weeks, although the Ebron add was one of the best on the
year.
9. IKSAN (7-7-0) – Bang On!
Finally, nailed one! Whilst ranking this low with a .500
record seems unfortunate, the points scored tells a truer tale. I said this
team was going to rely on the receivers but might fall down at RB and, until
the trade for White, that was more or less the case. Crowell put in some nice
outings however, I don’t think anyone saw that coming, not even the Jets.
8. Forge Flyers (7-7-0) – Down 7
Yeah okay, this was another pretty terrible ranking from me,
but this was prior to Bell performing the greatest Houdini since the man
himself. If I could be bothered I would map out their season had they decided
to pick James Conner in R15 as a handcuff, but instead I’m just going to say
that the Flyers couldn’t recover from effectively forfeiting the first round
pick. A lesson in handcuffing? Maybe.
7. Bear Necessities (7-7-0) – Up 5
Another team I got fairly drastically wrong, but this time
it was an underestimation. I wasn’t far off with my analysis however, Kelce
provided this team’s only star as such, although Tate, Johnson and Michel all
had good stretches. They got really good QB play to help them through the
season as well, but where I truly underestimated this team was midseason waiver
acquisitions, Boyd and Mack (amongst others) made a real difference to their
season.
6. Obi Wan Ganobi (7-7-0) – Up 1
Pretty close with this team’s first ranking and not far off
the analysis either. I projected a team that get stronger through the season
and cause some real selection issues. What I didn’t expect was super Mahomes
who, at times, single handedly put the team on his back and carried them to
victories they may not have expected. This team was a slightly cleaner bill of
health away from the playoffs.
5. The Tuckfards (7-7-0) – Bang on!
Another team that I nailed! Although, I must confess, they
pretty much instantly climbed the rankings and only fell back right at the end
– they looked like a sure fire playoff team for about 75% of the season, but
here we are, on the outside looking in. In my first analysis I said this team
was top heavy, turns out that they were and the rest of the team just couldn’t
meet the standard that Gurley and Thomas set.
The Playoffs
4. ADRZ (9-5-0) – Down 1
Another playoff berth for ADRZ, they have cemented
themselves as one of the strongest and most consistent teams in recent seasons.
This isn’t the most dangerous ADRZ playoff team we’ve seen, but we know never
to write off the master of the spot start and, this season, king of the
handcuff. Don’t forget, ADRZ are without Hunt and Freeman, their top two draft
picks, they would be looking a whole lot scarier with those two in tow.
3. Tom’s Tyrants (10-4-0) – Down 1
And another team crawling into the playoffs like to ADRZ.
How convenient that those two play each other to kick things off, both starting
waiver wire backups. The advantage for the Tyrants is that both of their
primary backs will potentially be back in time for the Corona Bowl…/the third
place playoff, depending on where the backups take them.
2. Burdettinators (8-6-0) – Up 2
They made it! In fact, it was kind of comfortable in the
end, weirdly. I mentioned last week that they would have climbed higher were it
not so unlikely that they made the playoffs, well they made it, so they
climbed. This team is seriously hot right now and if the RBs keep playing the
way they have been, they could even be untouchable. My one reservation is
whether Winston and Watson can be consistent enough and not throw an ill-timed dud,
pretty small reservation.
1. The Dream Team (11-3-0) – No Change
Firstly, congratulations on the regular season title!
Secondly, they don’t just sit at the top of the rankings still on previous
accomplishment; they are still there on merit. This is the most balanced team
still, with good players at all positions, an excellent QB rotation and an
advantage at TE over the rest of the field. If Thielen or Kamara or one of
their other stars can put up one of their classic huge games, then pity their
opponents. (They’ll now need it after Williams and TNF, don’t write them off however!)
Friday, 14 December 2018
2018 - Award Nominees
With the sun starting to set on another pulse raising LOC season, it's time to reflect on the greatest achievements with the annual LOC awards. Every year we see some exceedingly good team selection and roster management, drafts, waiver adds, trades, extraordinary comebacks and bounce backs, teams that defy all expectation, and some with a touch of Lady Luck. We can’t all win the Stubbs Trohpy, but we all have a shot at the awards.
Luck award: for the team that had a healthy dose of luck on their side, whether by being fortunate in their schedule, not changing their team, or playing players that should never be in a starting lineup.
- IKSAN: certainly the favourite for the category. They conceded the least points among all LOC teams in 2018, scored the 3rd lowest amount of points (only just ahead of the Gridiron Gang and Patistan), and were 10th in breakdown with a 43-100 record through 13 weeks, only 6 and 12 wins better than Gridiron Gang and Patistan. Yet, they found themselves without a losing record, and nearly a playoff berth. A lot of luck, and a lot of gypsy wins, played a part in this.
- Ross’s Team: No, I'm not listing the team names here before you ask. Ross is trying to set a new bar for the IKNAN of old. And by that I mean, make the fewest roster moves and team changes as possible. Did you know Ross only made 14 player adds during the 2018 LOC season, only one of which being a player claimed on waivers? $15 for Jonnu Smith in case you were wondering. He finished the season with $115, $15 more than when he started. And was also starting the likes of Jalen Richard, Theo Riddick, and Dede Westbrook by seasons end. Yet, Ross was in the playoff hunt for a long time, and still won a fair few games. How? Another strong contender.
- Tom’s Tyrants: Now bear with me here. Much of Tom’s season was pure master class in coaching and general management. But, just ponder this for a second. How many impactful waiver adds does a team have per season? Now ponder this - how many of those became Week in Week out studs? Not many. Yet Tom picked up Nick Chubb and James Conner from free agency and they were both every week linchpins of the side. Tom still would have had a good season without them, but it certainly would not have been the dominant display they’ve achieved with them. Therefore, he was quite lucky to get not one, but two gifts in a free agent RB1.
- The Tuckfards: Gurley. Done, move on. He is the horse that pulls the cart, without him the cart doesn’t move. Need I say more?
Overachiever award: the team that no one was expecting to do well. Whether they’ve never shown they could do it before, overcome adversity, or simply did a lot better than anyone imagined they could.
- Obi Wan Ganobi: Coach Gardner has shown flashes in his first few years in the league, but I think this was the year he was elected from gypsy win status to established LOC coach. Through their first few seasons they were very lucky to get as many wins as they did, but this year they were unlucky not to have won more. They’ve shown they can play with the big boys, and taken a major step forward.
- IKSAN: see Luck award. Also, if you’ve seen the RBs Ben has been starting this year you would not have guessed they’d be 7-7.
- Ross’s Team: see Luck award.
- Forge Flyers: It’s one thing to not have your 1st draft pick available for the whole season. It’s another thing entirely when that’s the case, but you also have to hold onto them for the majority of the season. And have one of your starting RBs being traded to become a back up. And having a starting Ravens RB, because they only give TDs to their backup RBs. Chris had to overcome a lot of crap this year.
Comeback award: for a great in season turn around, or bouncing back in a big way from previous season(s)
- The Dream Team: it’s not often you see a team go from worst to first, but that’s exactly what Coach Nathwani did this year. After finishing 12th last year, they were the regular season champion this year, can’t comeback much better than that.
- Burdettinators: Coach Burdett’s side was in the mix going into week 7 at 3-3, but they’d go 1-3 in the following 4 weeks leaving them at 4-6. Playoffs started for them in Week 11, as they couldn’t afford to lose again. They caught lightning in a bottle, and stunned the league to 4 straight wins. Playoffs or not, it was an impressive turnaround right when it was needed most. He also went 33-0(!) in the breakdown statistic in the last 3 weeks of the season.
- Tom’s Tyrants: after reaching a height not known to any other LOC coach in 2014, winning their second title, Coach Barnes preceded to finish 6th, 10th and 10th in the next 3 seasons. This year, they were the leagues most formidable team for large parts of the season. Although they have slowed down a bit of late, it’s been an impressive comeback season after a few years in the wilderness.
- Gridiron Gang: an honorary nomination here. Not a likely winner, but there was a time, for quite a while, that it looked like Gridiron Gang might not only set a new league worst record in a season, but may perhaps have been the only team in LOC history to not record a win. The first month of the season they did well, but got pumped by other teams. After that, they were a shell of the team. But, in Week 10 they got their first win, and barring 1 blip and a Carson Wentz choke, they were unfortunate to not win 4 of their last 5. Still, they won 3 out of their last 5, avoiding setting a new career worst record in a season.
League commissioners award: for outstanding contribution to the league off the field, sportsmanship, or general great achievement.
- Coach Barnes: picked up the power Rankings this season, and didn’t miss a single week while also delivering a high quality article in a new fresh way.
- Coach Leach: another season with many appearances on the LOC report, delivering his best season of punditry yet in the new live streaming, screen casting format.
- Coach Sherwood: Writing very interesting, much anticipated, playoff and champion projection articles
- Patistan: it’s easy to throw in the towel when you’re having a torrid season. While he will probably be the first to tell you he didn’t check his team as much as he should have this season, he kept playing and showed good sportsmanship, not running the experience for everyone else.
GM of the year: for excellence in drafting, trading, and player acquisition
- Tom’s Tyrants: If you're counting so far, yes this is Tom's 4th nomination and we haven't even got to the last category yet. But this is a deserved nomination, and I don't really need to tell you why - but I will! A solid draft underpinned by Rivers, Adams, Gordon and Sanders (with Ingram coming into the fold after a strategic trip to Reserve), was only bolstered by season changing adds of James Conner and later Nick Chubb. Big credit for the Conner one, less so for the Chubb one as it was just a race to the waiver, but credit still needs to be where credit is due. Oh and they of course pulled off a trade, an increasingly difficult task in a very anti-trade league.
- Burdettinators: Again, no surprises here. A bold draft which consisted of home run picks Watson, McCaffrey, Barkley, Diggs and Cohen was supported by potentially the add of the season in Phillip Lindsay, with a trade acquiring Alshon Jeffery (let's not forget they also did a great job of adding James White who they used to facilitate that trade). They also were quite adept at bringing QBs onto the roster at the right time.
- Bear Necessities: Does anyone else remember when GM Stubbs Sr. was slated after the draft? A bold-if-not-foolish decision to take Burkhead and Michel in rounds 4 and 6 somehow paid off (though it did take an injury to the former to make it happen), while drafting signal caller Matt Ryan was an absolutely critical part of their season. The big picks for them didn't pan out too well (other than Kelce and Tate), but adding Tyler Boyd, D.J. Moore, and Marlon Mack throughout the season really added another dimension to this team, and was arguably the only reason they were alive in the playoff race. They also pulled off a trade to acquire Jordan Howard.
- Obi Wan Ganobi: They did overachieve - but a large reason for that overachieving was a fine GM season (spoiler - they will not be up for coach of the year, just look at their points left on the bench on the coach ranking). GM Gardner arguably drafted the best QB combo in the league in Brees and Mahomes, while also getting a trio of studs in Cook, Jones and Beckham, as well as solid contributors Davis, Freeman and Robinson. A trade brought Chris Carson to town, who was pivotal in their last gasp push for the playoffs.
Coach of the year: The all rounder. Great at team selection, playing the match-ups, not leaving points on the bench, and managing the side
- Tom's Tyrants: I mean I did warn you another nomination was probably coming. Look, it would be criminal for the coach for lead the side that had the most points scored this season to not be nominated for Coach of the Year. Not only that, they also got absolutely pumped for points (not quite to Gridiron Gang's level, but not far off) and STILL went 10-4. Given the plethora of options this team has had all year long, I would say coming 6th in the coach ranking (3 points from 4th) is a pretty darn good performance. Oh, and I'm not going to leave this blurb without mentioning their 108-46 record in the breakdown statistic, best in the league this year.
- The Dream Team: If Tom is 1A, then Viv and Nige are 1B and 1C. Coach Nathwani steered the 2nd highest scoring team in the LOC this year en route to the regular season championship, with a league best 11-3 record (though don't forget they did have 4 games against Patistan and Gridiron Gang). They were 5th in the coach ranking, a half a point better than Coach Barnes, and 99-55 in the breakdown statistic. But let's not forget Coach Nathwani had the pressure of playing the right QB between Brady and Goff week in and week out, which he handled remarkably. He also made astute lineup decisions, despite losing A.J. Green. The Yeldon handcuff was a boon, as were adds of no name RBs Adams and Edwards.
- ADRZ: The coach you love to hate - but between all the conjecture, arrogance, and hubris, there's no denying coach Wells has had yet another impressive season, one season of a few in a row now that may end up as part of a multi season hall of fame worthy stretch. While playing the likes of Mark Andrews (who?), Matt LaCosse, and Mike Davis for weeks after he was streamable just sniffed of pure arrogance (and deservedly backfired), you do have to admit that Coach Wells has done a lot with a fairly flawed roster that was yearning for a second RB, a starting TE, and a consistent QB. There were holes, but the team as a whole wasn't bad, and Nige coached out of his mind, leaving just over 100 points on the bench through the season, good for first place.
- Forge Flyers: Now you may be a bit confused to see a nomination for Coach Leach here, but let me explain. As I pointed out above, Coach Leach had a myriad of issues with his AFC North RBs, Mixon even missed time too. Chris will say to you he deservedly missed out on playoffs, and he's right, but there's no doubt this season could have been an unmitigated disaster without his guiding hand. He would have finished 3rd in the coach ranking if it were not for a fluke week 14 where 2 players on his bench went crazy. The breakdown was not good at 61-93, but this is a team that lost a not really usable Alex Collins, never had their 1st round draft pick, an ineffective Larry Fitzgerald, an old broken Greg Olsen, and Carlos Hyde losing his job overnight, with (other than Kittle) absolutely no other player emerging from his draft class. Yet despite all that, he navigated through muddy waters, and got 7 wins. This was a truly underrated coaching effort.
Wednesday, 12 December 2018
2018 - One big ole disappointment
The final week of the LOC regular season ebbed and flowed, and we had dramatic scenes unfold before our eyes. For one team it was a momentous week, for others it was just a bit disappointing really. Tune in to find out why, and to take a look at the matchups in the first week of the 2018 LOC playoffs!
Saturday, 8 December 2018
2018 Power Rankings: Week 14
2018 Power Rankings: Week 14
Good evening gents! Well, we’ve made it; Week 14 is here
and, really surprisingly, our season that has been super close all year is
culminating in a six-way race for a single playoff spot. Yes, I’m giving Coach
Wells and ADRZ a pass thanks to their game in hand and points for advantages. As
for the other 6… well, lets put it this way, this is going to be fun. And
speaking of fun, we are back from the diet version to the full fat power
rankings! So come in, pay your sugar tax and read on. As an extra treat,
playoff hopeful teams will have their key matchup identified for Week 14 – who
will make or break their season!
12. Patistan (2-11-0) – No Change
I mentioned last week that they are just playing to get to
that magic third win, well the same stands, but they have the added benefit of
making it a very nervy night for Coach Wells. Patistan have got some decent
matchups, who knows, Lamar Jackson could be the ultimate hero.
11. 50 Trent (5-8-0) – No Change
They had a good start to the season and hovered around the
upper half of the rankings for a while, but the team has slowly been worn down
and now they join the teams looking forwards to 2019. They still have the
firepower to cause an upset though, and Tuckfards are very aware of that.
10. Gridiron Gang (2-11-0) – No Change
Aaaand a third team in spoiler mode, nearly at the playoff
contenders, I promise. If we were halfway through the season at this point, I’d
be talking about how things were looking brighter and they were looking like
comeback contenders. There is only one game left however and that time is long
past, they are in the same boat as Patistan, one more win to avoid entering the
history books for the wrong reasons – it’s a big week for everyone it seems.
9. IKSAN (7-6-0) – Down 1
There is impossible and there is super, super improbable.
They need every other 7-6 team to lose because their points for is so terrible
– like really terrible. They have enough decent matchups that I can see them
getting their win, they just need a further 4 fixtures to also go their way – I
hope Coach Sherwood has started sending out his Xmas gifts early this year.
Key matchup: James White @ MIA – IKSAN certainly seemed to
come out better in the trade, what a chance to ram that fact home.
8. Forge Flyers (7-6-0) – Up 1
Similar probability as IKASN in all honesty, their points
total is also not going to do them any favours, which also means that in order
to make the playoffs, they will need a favour from their old friends/rivals.
Stranger things have happened, and Courtland Sutton just got a decent boost in
value. Starting Henry may have helped…. (advantages of writing these after
TNF).
Key matchup: Jeff Wilson vs DEN – brought in for one week
only, he now has to justify the benching of Henry, it’s a good matchup too.
7. Bear Necessities (7-6-0) – No Change
Whilst their points total is a lot better than those below
them, they would still need a 100 point swing in order to topple the Tuckfards,
making them another team reliant on other results going their way. They have
plenty of potential to win in Week 14, but in this very intense playoff race
Bear Necessities are more than likely best of the rest outsiders.
Key matchup: Travis Kelce vs BAL – he’s been on utter fire
of late, but the Baltimore D are not known for giving up many points, Bear
Necessities need him to turn up.
6. Obi Wan Ganobi (7-6-0) – No Change
My dark horse doing everything they can to ride on.
Unfortunately for Obi Wan Ganobi, Mahomes and the Bears D – pillars of the team
throughout the season – have basically the two worst matchups they could have
on their most crucial game of the season. As a result, Coach Gardner will fall
comfortably into the ranks of teams looking for results elsewhere.
Key matchup: Aaron Jones vs ATL – a late season rising star,
Obi Wan Ganobi need him this week more than most.
5. The Tuckfards (7-6-0) – Down 2
This may seem excessive as they still have that vital 42.28
points for lead going into Week 14, but its almost like they don’t want to make
the playoffs. They have gone cold at precisely the wrong time and, to kick
things off this week, they have been betrayed by their favourite Jags’ receiver
– if this was a movie, pretty sure I could guess how it ends.
Key matchup: Ezekiel Elliott vs PHI – he absolutely shredded
Philly for 30.7 points four weeks ago, The Tuckfards can’t afford for that to
happen again.
4. Burdettinators (7-6-0) – Up 1
Speaking of going cold at the wrong time, Burdettinators
have finally gone hot! I have mentioned several times how often this team has
frustrated me throughout the year, consistently underperforming, well now they
have their shot. Let’s put it this way, if I were say a bias coach who was
already in the playoffs, I would be rooting hard for the Tuckfards to hang on
at this point, I certainly wouldn’t want to wind up playing Coach Burdett’s
team.
Jameis Winston vs NO: the ultimate rollercoaster ride at QB
(sorry Geno), Burdettinators will be hoping he stays hot and carries them to
the postseason.
3. ADRZ (8-5-0) – Up 1
Giving them the benefit of the doubt here, despite not being
mathematically confirmed, they are in the playoffs. Yet again I might add, not
far off the illustrious Tuckfard’s record now I believe. This isn’t the
strongest they have looked this season however, having never quite solved their
RB2 question mark, they are now looking for an RB1 as well – luckily (and
amazingly), their plan of handcuffing everyone else’s backs appears to be
working… you couldn’t write this stuff.
2. Tom’s Tyrants (9-4-0) – No Change
I have mentioned that a few teams have started to cool off,
well the Tyrants are as well but in a different kind of way, they’re dropping
like flies. First Gordon, then Conner, and then Sanders. Luckily, they are one
of the deeper rosters in the league, particularly at RB, but there is still no
denying that other playoff teams will suddenly be a lot less afraid to play
them.
1. The Dream Team (10-3-0) – No Change
Not the deepest bench on a team, but arguably the most
balanced starting roster. They also have a big advantage at the TE position
over every team not named Bear Necessities – so likely the rest of the playoff
teams. The win for them is still important this week as they look to lock up
the renowned (if often forgotten) regular season crown.
Subscribe to:
Comments (Atom)



